开云体育官网-中国足协:朱挺故意踩踏对手 停赛3场并罚款3万元
nba

开云体育官网-中国足协:朱挺故意踩踏对手 停赛3场并罚款3万元

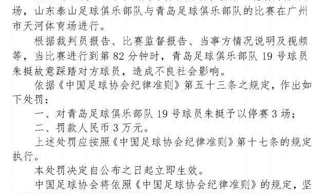
5月12日,中国足协发布关于青岛足球俱乐部队19号球员朱挺的处罚决定。朱挺在比赛中故意踩踏对方球员,造成不良社会影响。中国足协予以停赛3场并罚款人民币...

湖人掉出前6太阳成最大输家 首轮游命运不可避免?

湖人掉出前6太阳成最大输家 首轮游命运不可避免?

体坛周报全媒体记者 孔阳 卫冕冠军湖最终以西部第七的身份结束常规赛,被迫要参加附加赛的角逐。对于西部诸强来说,这是一个令他们欢欣鼓舞的消息。唯有菲尼...

开云体育下载-中国女排替补阵容负日本 一传现纰漏无人得分上双

开云体育下载-中国女排替补阵容负日本 一传现纰漏无人得分上双

体坛周报全媒体特约记者 山支 北京时间5月26日,2021年世界女排联赛迎来了第二个比赛日的争夺,中国女排的对手是同样来自亚洲区的劲旅日本。此前,中...

开云体育网址-一到季后赛就拉胯?莱昂纳德:不能因输球反应过度

开云体育网址-一到季后赛就拉胯?莱昂纳德:不能因输球反应过度

体坛周报全媒体记者 李辉 上赛季季后赛,快艇队几乎成为了“拉胯”的代名词,尤其是和掘金的系列赛最后3场比赛,他们让人大跌眼镜,本赛季快艇队更换了教练...

开云体育网址-不挽留!曼晚:曼联高层早就决定不留卡塞米罗,这是重建长期战略

开云体育网址-不挽留!曼晚:曼联高层早就决定不留卡塞米罗,这是重建长期战略

03月16日讯 据《曼彻斯特晚报》最新消息,尽管卡塞米罗在卡里克麾下表现出色,但曼联仍没有与他进行续约谈判的计划。34岁的卡塞米罗昨日在3-1击败维拉...

开云体育官网-从被C罗无视到让他难堪 德国有个“伟大的左后卫”

开云体育官网-从被C罗无视到让他难堪 德国有个“伟大的左后卫”

体坛周报全媒体原创 意大利有伟大的左后卫,而德国也有伟大的意大利左后卫。意甲亚特兰大的左后卫罗宾·戈森斯在与葡萄牙的比赛中大放异彩,一人独造3球,帮...

开云体育网址-王蔷为保奥运弃草地赛季 回升势头恐戛然而止?
nba

开云体育网址-王蔷为保奥运弃草地赛季 回升势头恐戛然而止?

体坛周报全媒体特约记者 弈桑 在低迷了五个多月之后,王蔷终于在红土赛季尾声找到了状态,不但在帕尔马站首次打入红土决赛,随后在法网中也通过了首轮的考验...

开云体育官网-【老梁说球】欧洲杯巡礼,公认最大热门法国队的问题

开云体育官网-【老梁说球】欧洲杯巡礼,公认最大热门法国队的问题

法国队是本届欧洲杯公认最大热门球队,不但是世界杯现任冠军,而且球队年龄结构合理,队内仅过亿身家的球员就已经达到4位。 但法国队也有几个问题,首先是时...

爱德华兹:很高兴看到兰德尔找到了自己的节奏 希望他保持下去

爱德华兹:很高兴看到兰德尔找到了自己的节奏 希望他保持下去

3月16日讯 今日NBA常规赛,森林狼103-116不敌雷霆,爱德华兹赛后接受了媒体采访。谈到队友兰德尔出色表现,爱德华兹表示:“看他打球很有趣,是的...

逆风翻盘让快艇迎来蜕变 创造队史纪录就在今年?

逆风翻盘让快艇迎来蜕变 创造队史纪录就在今年?

体坛周报全媒体记者 季孟年 与独行侠系列赛的第三战,快艇一度嗅到了死亡的味道。比赛开始之后不久,他们便落后快要20分。如果快艇队输球,他们就将以0比...